Qualtrics transforms data into actionable insights to help you build loyal customers, engaged employees, and a thriving business. The XM Platform® leverages the power of artificial intelligence (AI) to analyze massive datasets, uncover hidden patterns and relationships, driving innovation and improvement. Above all, our commitment to security and data privacy ensures your information is protected.
Our approach to AI prioritizes ethics, privacy, and user experience
Qualtrics has a two phase approach to AI:
- Proprietary AI models: We develop proprietary AI models that are purpose-built with anonymized and aggregated data, hosted within Qualtrics data centers. Customer data never leaves our datacenter boundaries when using these models.
- Third-party integrations: For select AI features, we partner with third-party sub-processors (Amazon Web Services, Microsoft Azure, OpenAI) via commercial enterprise agreements and product configurations that ensure (1) customer data is kept separate and not added to the Large Language Model (LLM) training pool, and (2) zero data retention so customer data is used only for processing the request and not retained for other purposes via commercial agreements and product configurations. This approach ensures we leverage advanced LLMs while maintaining our stringent data security standards. We continuously evaluate and optimize these integrations to meet our enterprise-level requirements.
Developing our own LLMs allows us to maintain control over our AI capabilities, ensuring they align with our high standards for security and privacy. For select key use cases, we plan to transition from third-party LLMs to proprietary AI models, enhancing our control and customization capabilities. Qualtrics has developed a set of principles to provide trustworthy AI capabilities to our customers while protecting data privacy and security.
- We use anonymized and aggregated data for AI training purposes
- Our AI operates on the data that the user has access to
- We uphold all enterprise-grade security and privacy requirements
- We ensure customer data ownership and confidentiality
- We build on principles for responsible AI
Building Qualtrics AI
Qualtrics anonymizes and aggregates customer data before it is used in any AI training. A data governance committee that enforces legal, information security, compliance, and technical constraints approves all data access requests. Data that identifies an individual or customer is removed during anonymization. Once anonymized and aggregated, the dataset cannot be traced back to its original source, protecting individual privacy while extracting meaningful insights.

Our anonymization and aggregation process is a series of custom-built workflows executed within Qualtrics boundaries. We do not outsource this process to any third parties. Our workflow includes pre-processing and post-processing steps with a proprietary AI model that is used for tagging and redacting personally identifiable information (PII). The output is periodically vetted by a human-in-the-loop such as a data or language specialist who evaluates and certifies the redacted output for PII leakage. Once validated, the redacted output is sent to an internal data store with restricted access. Our data governance committee, including information security, legal, compliance and data experts, oversees the process for security and compliance with federal and local laws for ethical data usage.
Handling user-permissioned data in customer use of Qualtrics AI features
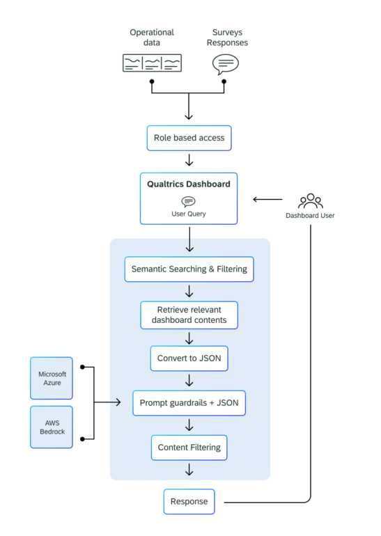
Qualtrics AI operates only on the data that the requesting user has permissions to access. Qualtrics dashboards respect the role-based access controls and any sensitive data policy set up by the administrator and operate only on the data that the user can access and view in the dashboard. This guarantees that the insights shared by the AI model are limited to the user’s data and ensures the AI summaries generated will not summarize content that user would not otherwise have access to.

When generating insights for a user query, Qualtrics AI semantically filters the relevant data in the dashboard to identify the minimal data needed to respond to the user query.
Upholding enterprise-grade security and privacy requirements
Safeguarding customer data is a top priority for Qualtrics. We implement strict data handling protocols, ensuring minimal data processing by sub-processors and maintaining stringent control over data access and retention. When integrating with third-party LLM vendors (Amazon Web Services, Microsoft Azure, OpenAI), we enforce stringent data protection agreements, ensuring data is used solely for the intended analysis. At no point does any sub-processor use any data for its own model training.
Our data management practices are transparent and compliant with privacy regulations. We store data in regional data centers and process it according to strict guidelines. Access to personal data is granted on a need-to-know basis, ensuring that only authorized personnel can access sensitive information.
We implement advanced security measures to prevent prompt injection attacks. In addition to anonymization processes to protect respondent identities, our platform provides tools to limit sharing PII in prompts or data usage scenarios. By adhering to these comprehensive security and privacy principles, Qualtrics ensures that our AI capabilities are secure and effective, delivering significant value while safeguarding customer data. For more details, please read our AI security and privacy guide.
Data ownership
Qualtrics is a data processor. All customer data is owned by Qualtrics customers, who are designated as data controllers. All customer data is stored in a multi-tenant data center in the region chosen by the customer. While customer data is hosted within the region where the customer’s primary data center resides, data may be transferred and processed outside the data center region to comply with customer requests or instructions (e.g., support purposes, use of sub-processor services) or as necessary to provide the cloud service. Qualtrics is responsible for all systems and developed software in our data centers.
Qualtrics customers determine the following about their data stored in the Qualtrics platform:
- Which type of data to collect
- Who to collect data from
- Where to collect data
- What purpose data is used for
- When to delete the data
Qualtrics does not classify data into sub-categories of confidential information. All customer data is treated as confidential and is processed equally regardless of their content.
Responsible AI at Qualtrics
Ethical use and bias mitigation are integral to our AI practices. Our cross-functional teams define and enforce standards for ethical AI use, ensuring that our models are free from harmful biases. We incorporate responsible machine learning techniques to ensure data is used ethically and responsibly, focusing on fairness and avoiding biases, especially in sensitive areas like gender and race.
Minimizing AI hallucinations is a critical focus for Qualtrics. We employ mechanisms such as data validations, templated prompt interactions, guardrailing, and careful prompt engineering. We also conduct qualitative and quantitative evaluations of model outputs to ensure their accuracy, relevance, and contextual appropriateness.
Qualtrics is dedicated to providing secure, ethical, and effective AI solutions. Our robust data privacy measures, combined with our commitment to innovation, ensure that you can trust us with your most valuable asset—your data. By leveraging our AI capabilities, you can unlock powerful insights that drive business success while maintaining the highest standards of data security and privacy. Join us in transforming the future of experience management with trusted, responsible AI.
See how AI is driving a new wave of XM innovations